Logical Data Model
Logical Data Model (LDM)
/
Diagrams
/
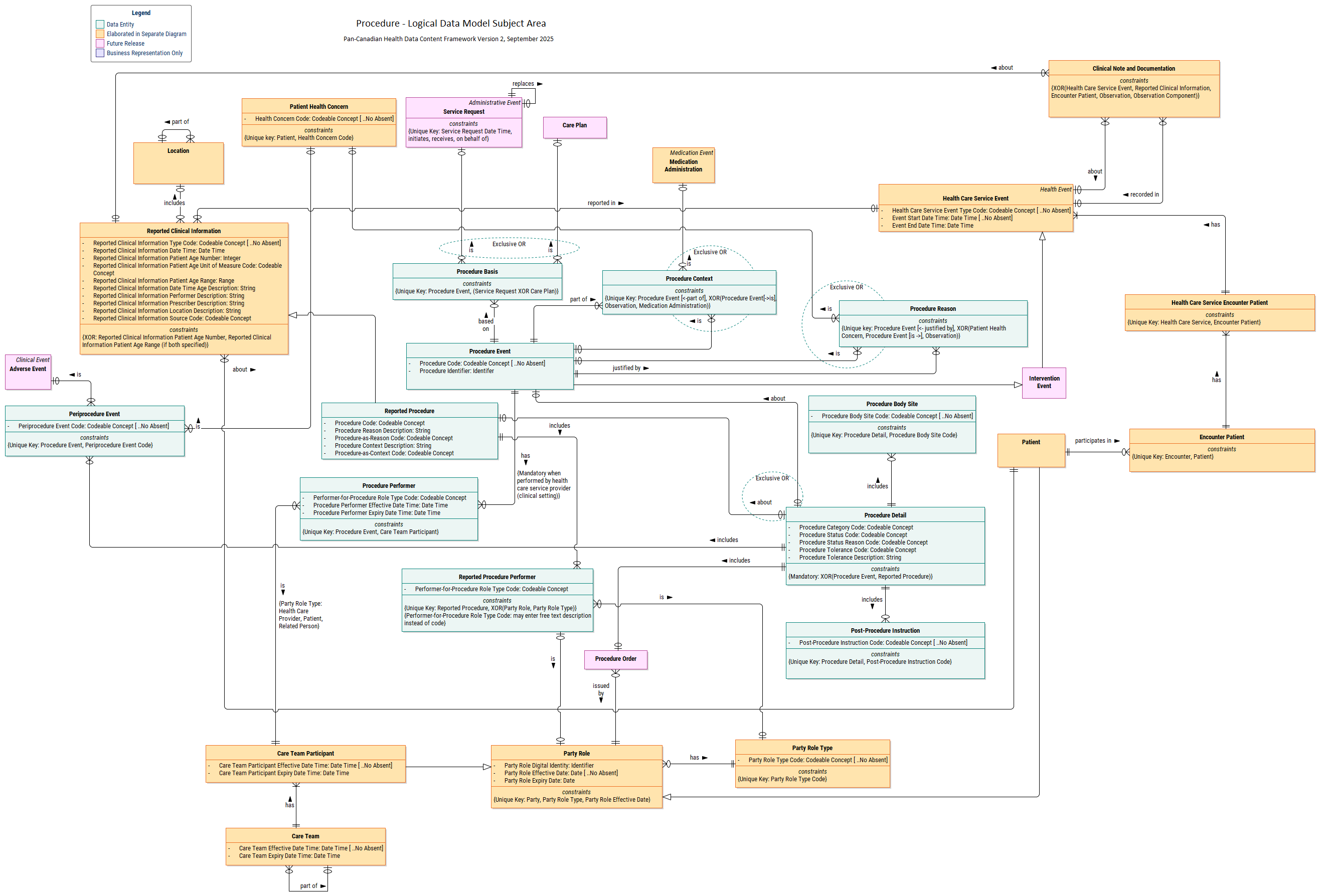
Procedure LDM Subject Area
Project:
CACDI LDM View
Address and Location LDM Subject Area
Allergy and Intolerance LDM Subject Area
Appointment LDM Subject Area
Assessment LDM Subject Area
Clinical Notes and Documentation LDM Subject Area
Care Team LDM Subject Area
Contact Mechanism LDM Subject Area
Diagnostic Imaging Reporting LDM Subject Area
Drug Product LDM Subject Area
Encounter LDM Subject Area
Family History LDM Subject Area
Geography LDM Subject Area
Health Event LDM Subject Area
Health Care Service LDM Subject Area
Health Care Service Event LDM Subject Area
Immunization LDM Subject Area
Laboratory Test Result Reporting LDM Subject Area
Medication Request, Statement, Administration LDM Subject Area
Observation LDM Subject Area
Organization Information LDM Subject Area
Patient Health Concern LDM Subject Area
Person Information LDM Subject Area
Procedure LDM Subject Area
Provenance LDM Subject Area
Provider Health Human Resource LDM Subject Area
Provider LDM Subject Area
Reported Clinical Information LDM Subject Area
Social Determinants of Health Concepts LDM Subject Area
Social Determinants of Health Assessment LDM Subject Area
Substance Use LDM Subject Area
Vital Signs LDM Subject Area
Please go to the
main product page
to provide your feedback.